誠信經營政策
為落實誠信經營政策,景岳公司於113年11月8日經董事會決議通過「道德行為準則」、「誠信經營作業程序及行為指南」、「公司治理實務守則」等規範,除要求所有同仁皆需清楚了解並遵守從業道德規範,尊重並嚴守與客戶間的機密協定且不隨意接受禮物或特殊款待,並連結顧客、供應商、商業夥伴及其他有業務往來之單位,共同了解並支持景岳誠信的核心價值。
本公司每年至少一次對董事、 經理人及受僱人進行相關法令之教育宣導。
113年進行董事會成員及全體員工誠信經營政策相關宣導如下:
|
課程主題 |
時數(小時) |
參加人次 |
|
誠信經營作業程序及行為指南 道德行為準則 |
1 |
9 |
|
誠信經營政策宣導 |
1 |
147 |
|
安全衛生培訓 |
158 |
29 |
|
行業專題教育 |
435 |
236 |
|
法規遵循及管理課程 |
215.5 |
47 |
|
專業技術培訓 |
667 |
214 |
景岳堅信在公司所有業務活動中皆須兼顧企業社會責任,確保企業道德,遵循政府法令,秉持誠信經營與拓展業務。本公司所有員工不從事任何形式之不公平的商業行為,並絕對禁止從事任何形式的賄賂或不正利益、舞弊、脅迫或其他不法行為,及迴避可能之利益衝突。當您發現本公司同仁或任何代表本公司的相關人有前述行為時,請告訴我們。
檢舉信箱:
daisy@genmont.com.tw(稽核室)
為能盡早調查與解決問題,歡迎您留下有效連絡方式(電話/Email),並請您務必提供可能的相關具體資訊與文件,若相關資訊與文件不齊備時,本公司將無法進行調查。除法律另有規定外,您所提的個人資料,我們將予以保密,並依法採取適當之保護措施保護您的個人資料及隱私。另本公司提供予您之相關聯絡內容,皆不可向任何人揭露,您亦不得以該聯絡內容提出訴訟,或作為訴訟相關資料。
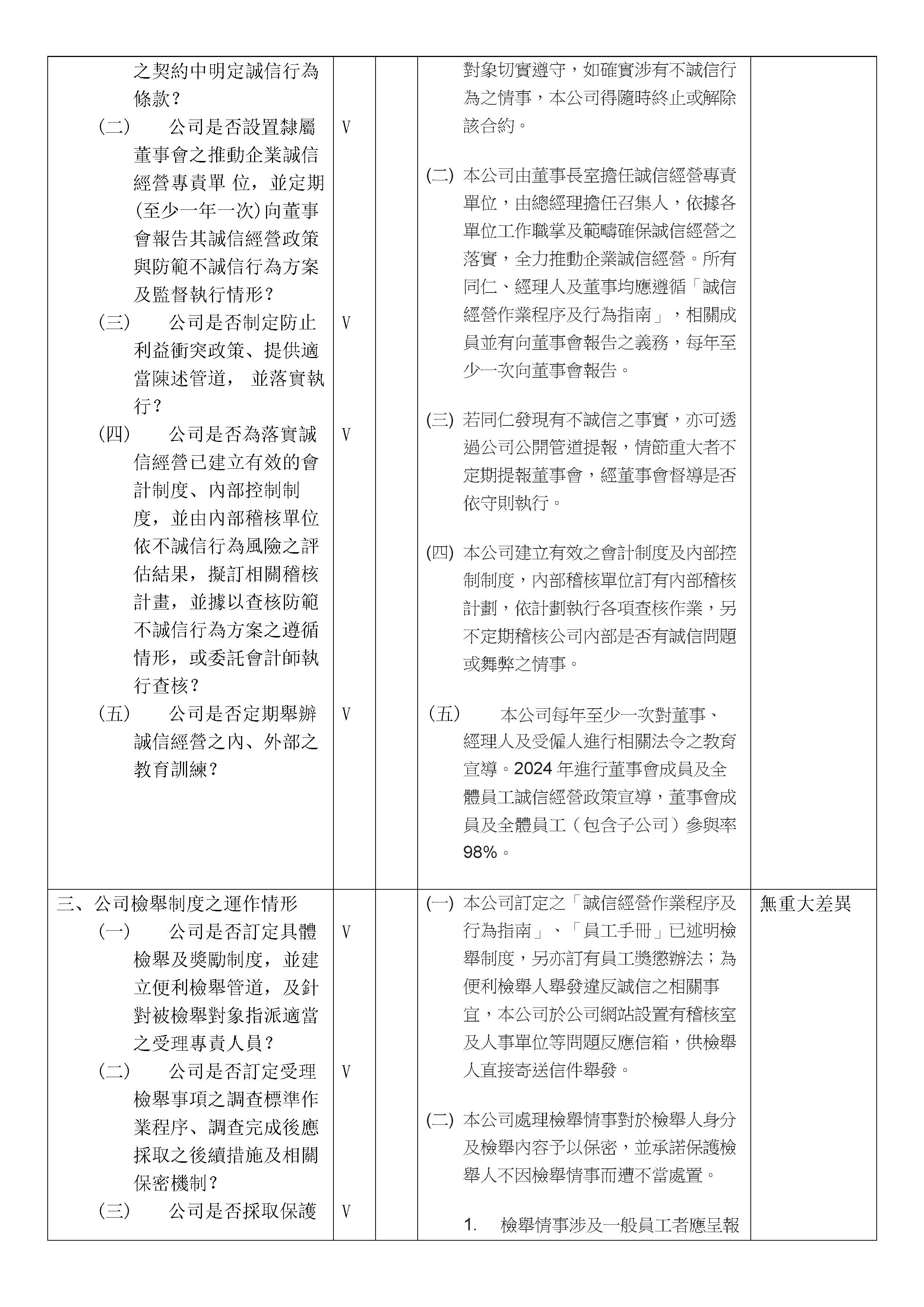
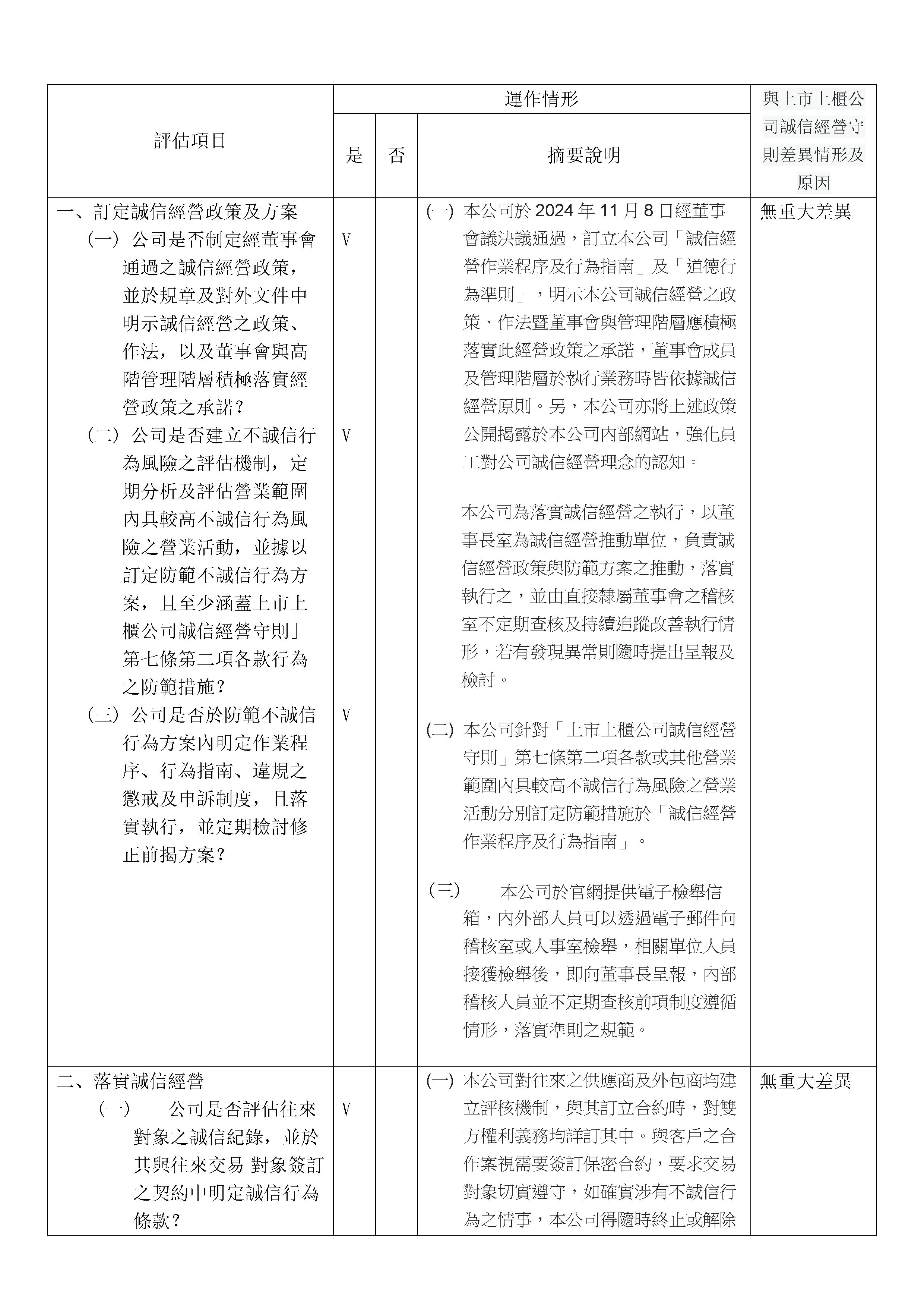
誠信經營政策運作情形




